Home
Department of Archaeology, History, Cultural Studies and Religion

Warning message

There has not been added a translated version of this content. You can either try searching or go to the "area" home page to see if you can find the information there

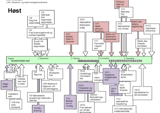
Årshjul for AHKR

Årshjulet for AHKR gir oversikt over de administrative oppgaver som må utføres innen faste årlige frister.

Main content