Hopp til hovedinnhold
Universitetet i Bergen
Meny
Studier
Forskning
Innovasjon
Bibliotek
For studenter
For ansatte
Om UiB
English
Norsk
Lukk
Søkefelt
Filtrer på innhold
Alt innhold
Nyheter
Studier
Arrangementer
Personer
Ansattsider
Choose what results to return
Studier
Forskning
Innovasjon
Bibliotek
For studenter
For ansatte
Om UiB
Universitetsbiblioteket
Bruke biblioteket
Låne og bestille
Hvordan bruke søkeportalen Oria
Digitale ressurser
Åpningstider og kontaktinformasjon
Arbeidsplasser og grupperom
Undervisningsopplegg fra biblioteket
Forslag til innkjøp
Tilgang til e-ressurser fra egen datamaskin
Studere og skrive
Ditt fag
Finn pensum og faglitteratur
Referanseverktøy: EndNote, Zotero og andre
Søk & Skriv – Hjelp til oppgaveskriving
Digital kildekritikk (DIGI101)
Hjelp og veiledning fra biblioteket
KI-verktøy i studier og forskning
Forske og publisere
Åpne kurs og læringsressurser
Forskingsdatahåndtering og -deling
Publisering og åpen tilgang
Forskersynlighet
Hjelp og veiledning fra biblioteket
Digital Utvikling
Publiseringsstatistikk (bibliometriske tjenester)
Digital lab
Spesialsamlingene
Billedsamlingen
Manuskript- og librarsamlingen
Skeivt arkiv
Språksamlingane
Om biblioteket
Ansatte
Organisasjon
Råd og utvalg
Personvern
Strategi 2023-2030
Bruke biblioteket
Låne og bestille
Hvordan bruke søkeportalen Oria
Digitale ressurser
Åpningstider og kontaktinformasjon
Arbeidsplasser og grupperom
Undervisningsopplegg fra biblioteket
Forslag til innkjøp
Tilgang til e-ressurser fra egen datamaskin
Studere og skrive
Ditt fag
Finn pensum og faglitteratur
Referanseverktøy: EndNote, Zotero og andre
Søk & Skriv – Hjelp til oppgaveskriving
Digital kildekritikk (DIGI101)
Hjelp og veiledning fra biblioteket
KI-verktøy i studier og forskning
Forske og publisere
Åpne kurs og læringsressurser
Forskingsdatahåndtering og -deling
Publisering og åpen tilgang
Forskersynlighet
Hjelp og veiledning fra biblioteket
Digital Utvikling
Publiseringsstatistikk (bibliometriske tjenester)
Digital lab
Spesialsamlingene
Billedsamlingen
Manuskript- og librarsamlingen
Skeivt arkiv
Språksamlingane
Om biblioteket
Ansatte
Organisasjon
Råd og utvalg
Personvern
Strategi 2023-2030
UiB
Universitetsbiblioteket
Søkefelt
Gå til Oria
Databaser
Hjelp
Universitetsbiblioteket
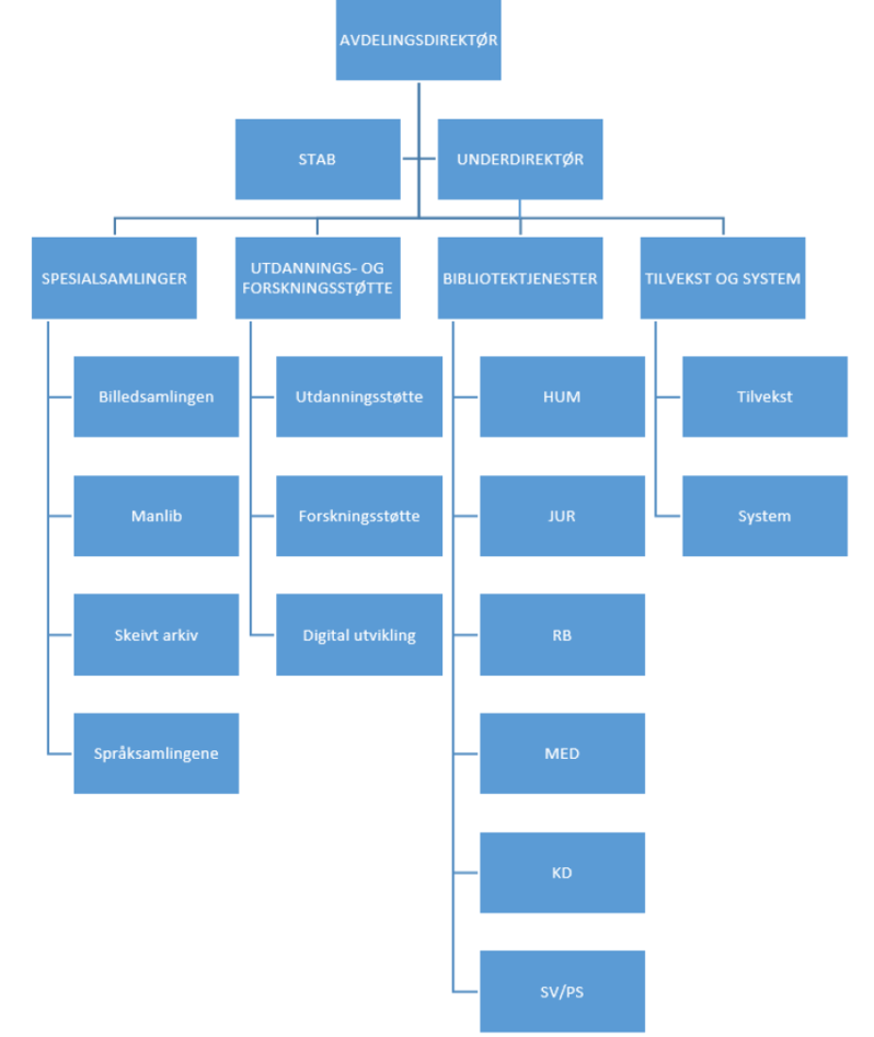
Organisasjonskart
Foto/ill.:
UB
24.03.2022